w88win中文手机版
×
首页
关于w88win中文手机版
w88win中文手机版先容
声誉资质
旗下公司
联系w88win中文手机版
加入我们
w88win中文手机版资讯
w88win中文手机版新闻
品牌运动
w88win中文手机版产品
奶油系列
果酱系列
巧克力系列
食用油脂制品
复合调味酱
预混料系列
餐饮系列
海象食物配料
解决计划
烘焙行业
餐饮行业
家庭烘焙行业
服务网络
服务网络
在线服务支持
联系w88win中文手机版
投资者关系
公司通告
投资者服务
在线商城
设为首页
加入珍藏
中文
w88win中文手机版资讯
中国烘焙行业专业的质料供应商与服务提供商
w88win中文手机版新闻
品牌运动
首页
>
w88win中文手机版资讯
> w88win中文手机版新闻
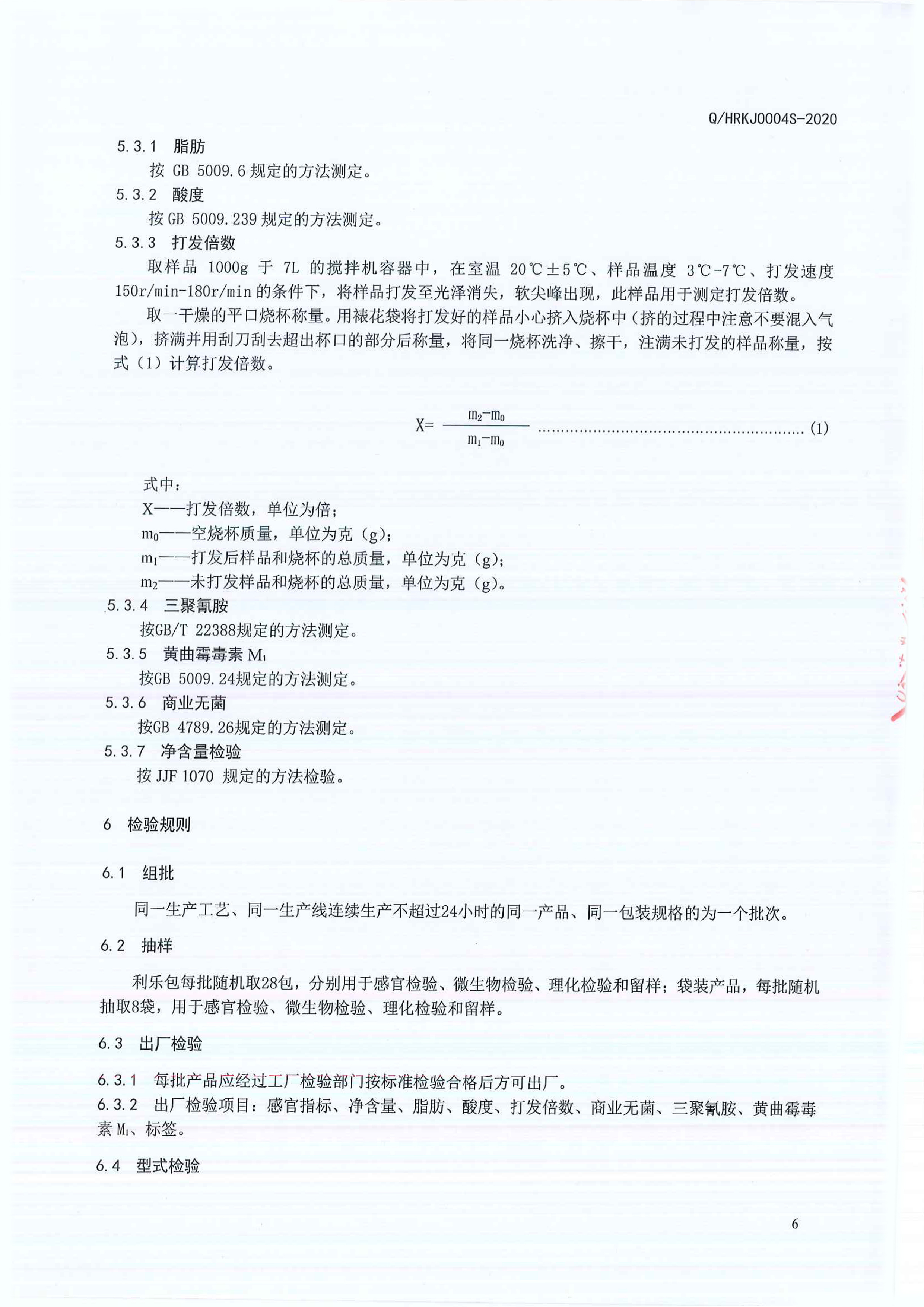
w88win中文手机版搅打稀奶油(淡奶油)企业标准
宣布日期:2020-08-28
阅读数:9950
w88win中文手机版搅打稀奶油(淡奶油)企业标准于2020年8月宣布实验,,,,,,请点击下载:
上一篇
百万助力,,,,,,共克时艰!
下一篇
中国第三代蛋糕奶油“飞青花”降生
返回列表
关于w88win中文手机版
w88win中文手机版先容
声誉资质
旗下公司
联系w88win中文手机版
加入我们
w88win中文手机版资讯
w88win中文手机版新闻
品牌运动
w88win中文手机版产品
奶油系列
果酱系列
巧克力系列
食用油脂制品
复合调味酱
预混料系列
餐饮系列
海象食物配料
解决计划
烘焙行业
餐饮行业
家庭烘焙行业
服务网络
全球服务网络
在线服务支持
投资者关系
公司通告
投资者服务
在线商城
在线商城
友情链接
欣融国际
w88win中文手机版 版权所有
沪公网安备 31012002004500号 沪ICP备11016373号-1
扫一扫,,,,,,关注w88win中文手机版官方微信
【网站地图】
【sitemap】